|
<< Cliquez pour afficher la Table des matières >> Navigation : Visionneuse > Panneau "Coupe 3D" |
Barre d'outils : ![]()
Ruban : Visionneuse 3D > Outils > Coupe 3D
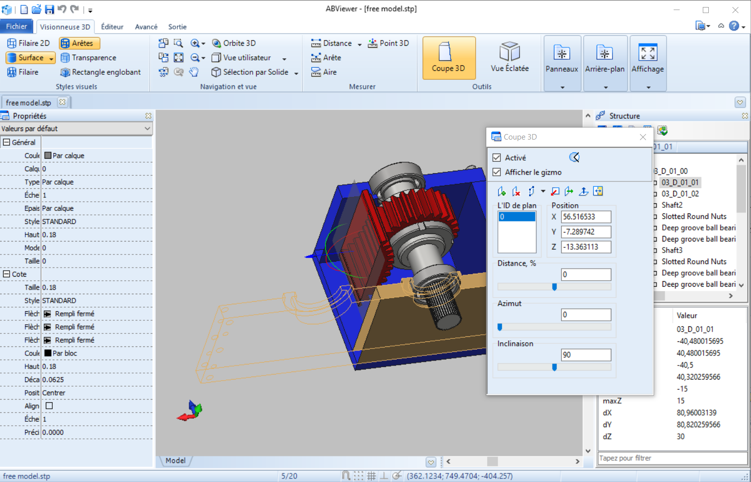
Sur le panneau Coupe 3D il y a des contrôles de configuration de présentation visuelle du modèle 3D et des plans de coupe. Le panneau est disponible dans le mode Visionneuse 3D > Outils. Les commandes et les options du panneau Coupe 3D permettent de configurer l'affichage du modèle 3D avec plus de flexibilité. Utilisez les paramètres situés dans la partie supérieure de la fenêtre pour afficher les parties du modèle, la coupe et le gizmo. Il est possible de spécifier plusieurs plans de coupe à la fois.

Dans la partie supérieure, vous voyez la barre d'outils qui changent la présentation visuelle de parties du modèle et de contrôles du groupe des fonctions du coupe.
Option |
Commande et sa description |
|---|---|
Activé |
Active la coupe vers le modèle. La partie du modèle 3D, qui représente un résultat par une intersection du modèle et du plan, est affichée dans la zone de dessin, si l'option est activée.
|
Afficher le gizmo |
Le gizmo permet de déplacer et faire pivoter le plan de coupe dans la zone de dessin en utilisant la souris. Le gizmo s'affiche quand l'option est activée, et l'option désactivée signifie que le gizmo est masqué. Le gizmo suit le plan sélectionné sur la liste. |
![]() |
Lorsque l'option est activée, la partie coupée du modèle 3D est affichée, – seules les parties du modèle coupées par au moins un plan de coupe sont affichées. Quand l'option désactivée, on affiche les parties du modèle qui ne sont pas découpées par n'importe quel plan. Il est pratique d'utiliser cette option s'il y a plus qu'un seul plan et on doit couper un secteur avec un angle aigu. |
Paramètres de plans de coupe
Les options suivantes sont disponibles sur la barre d'outils
pour contrôler la position des plans de coupe.
Icône |
Liste d'options |
Description |
|---|---|---|
|
L'ID de plan |
Liste de numéros de plans de coupe ajoutés. Pour modifier ou supprimer un plan, on doit le sélectionner dans la liste. |
![]() |
Ajoute un nouvel plan
|
Ajoute un nouvel plan. Le nouvel plan est ajouté à un angle de 90 degrés par rapport à ce précédent. On peut ajouter trois plans perpendiculaires avec trois clics. Le plan ajouté passe par le centre géométrique du modèle.
|
![]() |
Supprime le plan sélectionné
|
Supprime le plan sélectionné.
|
![]() |
Définit un plan
|
Définit un plan de coupe en indiquant des points sur le modèle avec la souris d'une des façons suivantes. Lorsqu'une des options est activée, le gizmo est masqué. Si la liste de plans est vide, un nouvel plan est ajouté, autrement le plan sélectionné dans la liste est modifié. Façons de définition d'un plan : •par trois points. •par l'entité sélectionnée. •modifier le point de base.
|
![]() |
Par trois points
|
Définit un plan passant par trois points
|
![]() |
Par l'entité sélectionnée
|
surface - définit un plan tangent au point sélectionné sur la surface du modèle arête droite - définit un plan perpendiculaire à une arête arête courbe - définit un plan contenant le cercle spécifié. Le point de base du plan est au centre du cercle.
|
![]() |
Modifier le point de base
|
Le plan de coupe est déplacé de telle sorte qu'il passe par le point sélectionné. La direction de la normale du plan est la même.
|
![]() |
Aligne le plan sélectionné avec le plan YZ
|
Modifie la direction de la normale du plan sélectionné. Aligne le plan avec le plan YZ. Si la liste de plans est vide, un nouvel plan de coupe est ajouté. Lorsqu'un plan est ajouté, il passe par le centre géométrique du modèle.
|
![]() |
Aligne le plan sélectionné avec le plan XZ
|
Modifie la direction de la normale du plan sélectionné. Aligne le plan avec le plan XZ. Si la liste de plans est vide, un nouvel plan de coupe est ajouté. Lorsqu'un plan est ajouté, il passe par le centre géométrique du modèle.
|
![]() |
Aligne le plan sélectionné avec le plan YX
|
Modifie la direction de la normale du plan sélectionné. Aligne le plan avec le plan XZ. Si la liste de plans est vide, un nouvel plan de coupe est ajouté. Lorsqu'un plan est ajouté, il passe par le centre géométrique du modèle.
|
![]() |
Change la direction du plan sélectionné
|
Change la direction du plan sélectionné.
|
Options supplémentaires pour régler la position de plans de coupe.
Option |
Description |
|---|---|
Position |
Le groupe contient des champs pour insérer des coordonées X, Y, Z du point de base du plan de coupe sélectionné. |
Distance |
La distance entre le plan et le centre géométrique du modèle. La valeur peut être réglée avec le curseur ou en entrant la valeur. La valeur est spécifiée en pourcentage par rapport du radius du cercle circonscrit.
|
Azimut |
Un angle dans le plan XY créé par la projection de la normale du plan sélectionné et l'axe X. La valeur peut être spécifiée avec le curseur ou tapée.
|
Inclinaison |
L'inclinaison du plan - un angle créé par la normale du plan sélectionné et l'axe Z.
|
Exemple d'une vue en coupe d'un modèle 3D
Lorsqu'on ajoute un plan de coupe, le modèle délimité est affiché dans la zone de travail. Il est possible de configurer la couleur de la zone de travail et de cotes dans le plan de coupe.


Accéder au site d’ CADEditorX