|
<< Cliquez pour afficher la Table des matières >> Navigation : Visionneuse > Obtention d'informations > Structure 3D |
Barre d'outils : 
Menu : Fichier CAO > Afficher structure...
Ruban : Visionneuse > Image CAO > Structure
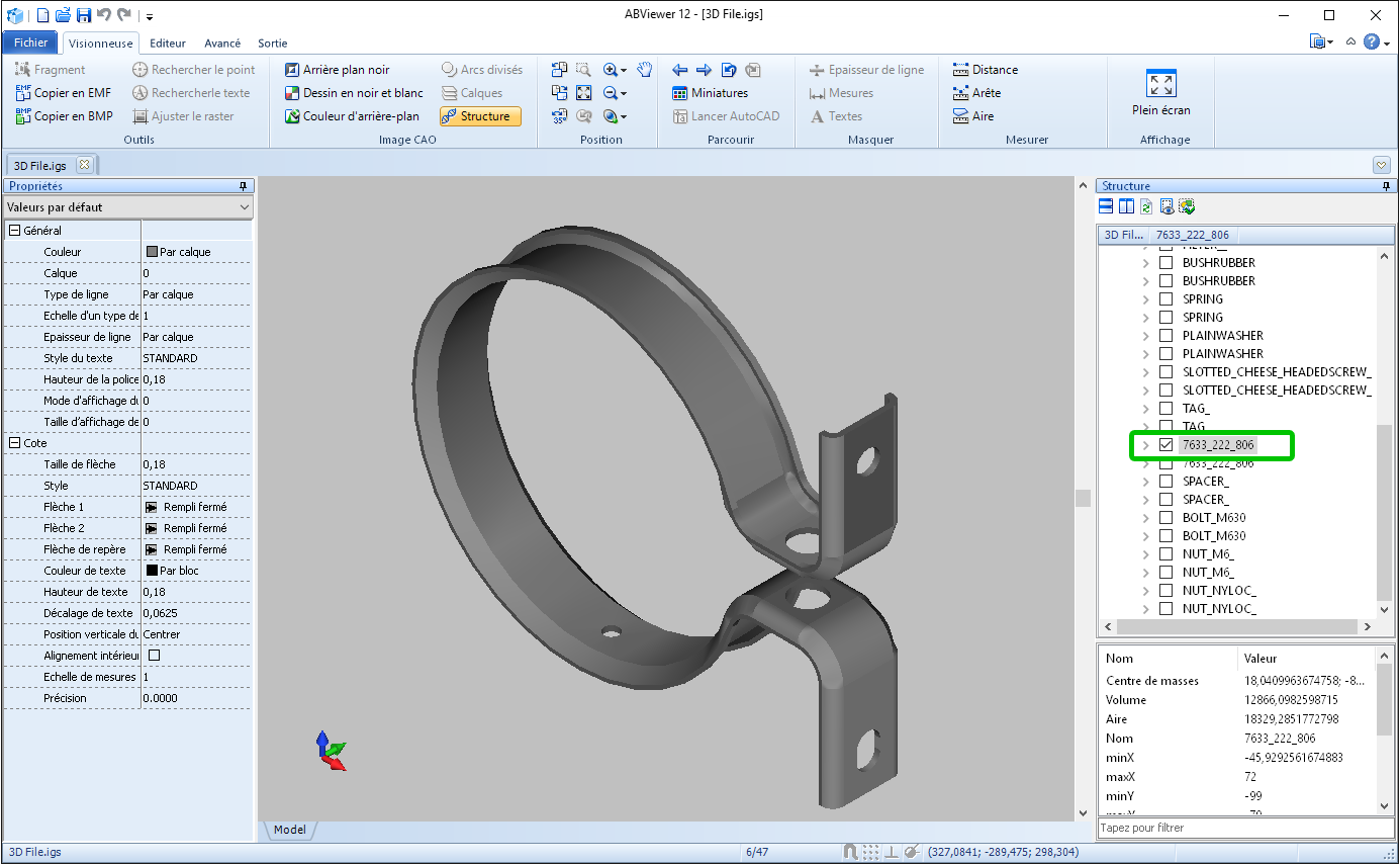
Dans les modes 3D la palette Structure affiche les objets du dessin en tant qu'arborescence. La palette est utilisée pour sélectionner les objets du dessin ; de visionner leurs propriétés et permet de gérer la visibilité des objets. Par défaut, la palette est ancrée au bord droit lors du passage en mode 3D.
Pour gérer la visibilité des objets de modèles 3D, il y a deux boutons : Afficher seulement l'élément sélectionné
et Afficher tout
. Ils se trouvent en haut de la palette Structure.
Pour afficher l'élément du modèle dans l'espace de travail, il faut le sélectionner dans l'arborescence et cliquer sur le bouton Afficher seulement l'élément sélectionné. Par conséquent, seulement l'élément sélectionné est affiché.


Pour afficher tous les éléments du modèle, il faut cliquer sur Afficher tout
.
La palette Structure contient deux zones de données : Structure et Propriétés. Elles peuvent être disposées verticalement ou horizontalement. Utilisez les boutons correspondantes :
ou
pour sélectionner le mode préféré.

Section Structure
Affiche le contenu du fichier en tant qu'arborescence. Pour actualiser la structure, cliquez sur
. Dans la partie inférieure de la palette se trouve une ligne de filtre qui aide à rechercher des données dans l'arborescence d'objets.
Rechercher les objets et gérer leur visibilité
On peut sélectionner des objets à visionner dans l'arborescence d'objets ou dans le dessin à l'aide du bouton gauche de la souris. Pour afficher seulement un élément ou un groupe d'éléments dans l'espace de travail, sélectionnez l'élément correspondant dans l'arborescence et cliquez sur Afficher seulement l'élément sélectionné
.
Le bouton Afficher tout
est utilisé pour afficher tous les objets.
Pour afficher des propriétés de l'objet, sélectionnez-le dans l'arborescence ou cliquez sur son image avec le bouton gauche de la souris.
Pour désactiver la visibilité de l'objet ou de la surface de modèle 3D, décochez l'objet sélectionné dans l'arborescence.
Menu contextuel de la section Structure :
•Afficher/Masquer. Affiche ou masque les éléments du groupe d'objets.
•Copier. Copie le nom d'entrée sélectionnée dans l'arborescence.
•Copier le chemin complet. Copie le chemin complet vers l'entrée sélectionnée dans l'arborescence.
•Rechercher. Appelle la boîte de dialogue Rechercher qui permet de trouver une entrée par Nom, Handle ou Propriété. Pour appeler la fenêtre, vous pouvez également utiliser le raccourci Strg+F.
•Rechercher le suivant. Il est utilisé pour passer à l'entrée suivante.
•Afficher l'entité. Ajuste l'objet sélectionné dans l'espace de travail s'il est disponible dans le dessin.
•Afficher seulement l'élément sélectionné. Ajuste l'objet sélectionné dans l'espace de travail.
•Afficher tout. Affiche tous les éléments du modèle.
•Afficher dans le navigateur. Ouvre la structure de fichier sous forme de XML dans la fenêtre du navigateur.
Section Propriétés
Affiche les propriétés d'un objet sélectionné ou d'un groupe d'éléments dans la section Structure : volume, aire, centre de masse, etc. Ces paramètres sont doublés dans la palette Propriétés.
Dans la section Propriétés, on peut voir les cotes d'encombrement de la surface (de l'arête) de l'élément et du groupe avec cet élément. Pour obtenir les cotes d'encombrement, il faut sélectionner un élément ou un groupe d'éléments dans l'arborescence d'objets ou sur le dessin. Les cotes de l'élément sélectionné sont affichées au bas de la palette Structure et dans la palette Propriétés - section Boîte.

On peut aussi voir le volume du modèle 3D ou du groupe certain d'éléments du modèle dans la section Propriétés. Il faut sélectionner un élément ou un groupe d'éléments dont vous voulez savoir le volume dans l'arborescence d'objets. Le groupe sélectionné sera mis en évidence sur le dessin. Le volume du groupe d'éléments sélectionné sera affiché dans la section Propriétés.

Le menu contextuel de la section Propriétés :
•Copier. Copie le nom et la valeur de propriétés sélectionnées dans le presse-papiers.
•Copier le nom de propriétés sélectionnées. Copie les noms de propriétés sélectionnées dans le presse-papiers.
•Copier la valeur de propriétés sélectionnées. Copie les valeurs de propriétés sélectionnées dans le presse-papiers.
•Tous sélectionner. Sélectionné toutes les propriétés.
•Désélectionner tout. Décoche toutes les propriétés.
•Activer filtre. Montre ou cache la ligne de filtre sous la liste de propriétés. La ligne de filtre est utilisée pour filtrer les propriétés par nom.
Afficher dans le navigateur
Ouvre la structure du fichier en tant que XML dans un navigateur.
Accéder au site d’ CADEditorX